
购买深圳小产权房的买卖合同是否有效?一直以来,总有人会问到这样的问题,一方面是需要买房,但是商品房太贵了,承受不起。另一个方面,是担心购买的小产权房的合同是无效的,到时候人财两空。
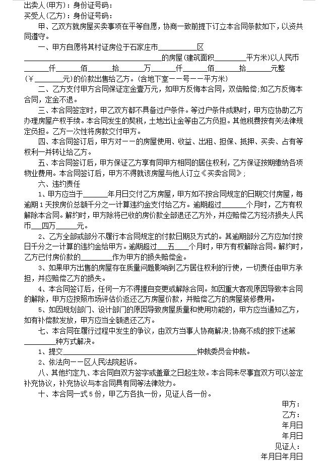
首先,了解一下小产权房的买卖合同的范本,如下图:

【小产权房】是指在农民集体土地上建设的房屋,未缴纳土地出让金等费用,其产权证不是由国家房管部门颁发,而是由乡政府或村委会颁发,小产权房不是法律概念,是人们在社会实践中形成的一种约定俗成的称谓。乡镇政府发证的所谓小产权房产,实际上没有真正的产权。从价格看,乡产权房要比普通商品房便宜,价格只有同样位置商品房价格的40%~60%; 从住房形态看,一样是普通住宅。
《关于乡村团体土地确权挂号发证的若干意见》规则,“关于借户籍制度改革或私行经过‘村改居’等方法不合法将农人团体土地转为国有土地、乡村团体经济安排不合法出让或出租团体土地用于非农业缔造、城镇居民在乡村置办宅基地、农人住宅或‘小产权房’等违法用地,不得挂号发证。”
根据《中华人民共和国合同法》第五十二条规定,有下列情形之一的,合同无效:一方以欺诈、胁迫的手段订立合同,损害国家利益;恶意串通,损害国家、集体或第三人利益;以合法形式掩盖非法目的;损害社会公共利益;违反法律、法规的强制性规定。
对于小产权房买卖来说,双方订立合同处分自己的财产,不存在恶意串通或胁迫订立合同的问题,即使有一方隐瞒了真实情况,实施了欺诈行为,也只是损害了另一方的利益,而没有损害国家利益。小产权房的买卖同样也不会损害集体和第三人的利益,基于一户一宅的规定,房屋卖出后,就不能再申请宅基地,所以不会对集体和第三人的利益构成危害至于损害社会公共利益更是无从谈起,除非小产权房对社会公益设施构成威胁或侵害了不特定多数人的利益。